韶关学院2021普通专升本招生简章
根据广东省招生委员会办公室关于印发《广东省2021年普通高等学校专升本招生工作规定》的通知(粤招办〔2021〕1号,2021年1月5日)的通知精神,结合我校实际,特制定本简章:

一、招生对象及报考条件
(一)招生对象
拥护中国共产党的领导,热爱祖国,品德良好,遵纪守法,愿为社会主义现代化建设勤奋学习且具培养前途,身体健康状况符合普通高校招生体检要求,并符合下列条件之一的人员可以报考:
1.具有广东省户籍的普通高校应、往届专科毕业生。
2.具有广东省户籍,在报名确认截止日期前取得国家承认学历的专科毕业生(含成人教育、自学考试、网络教育,毕业证书落款日期在2021年2月2日前)。
3.非广东省户籍,就读广东省普通高校的应届及在择业期内(毕业两年内,下同)的往届专科毕业生。
4.非广东省户籍,在广东省参加普通高考被外省普通高校录取并就读的应届及在择业期内的往届专科毕业生。
5.报考退役士兵类别的,需符合户籍、学历等相应报考条件,且为普通高校专科学生应征入伍服义务兵役退役,在完成高职(专科)学业后报考的人员。根据《教育部办公厅关于进一步做好高校学生参军入伍工作的通知》(教学厅〔2015〕3号)有关精神,实行招生计划单列。
6.报考建档立卡类别的,需符合户籍、学历等相应报考条件,且必须为省级以上扶贫管理部门登记在册人员。广东省户籍的建档立卡贫困家庭考生为广东省扶贫开发办公室登记在册,2021年有建档立卡资料的考生(以广东省扶贫开发办公室提供的数据为准);外省户籍建档立卡的考生,原则上应为国家层面建档立卡贫困家庭考生。
(二)下列人员不得报考
1.普通高校应届毕业生之外的各类高等学历教育在校生;
2.因违反国家教育考试规定,被给予暂停参加普通专升本招生考试处理且在停考期内的人员;
3.因触犯刑律已被有关部门采取强制措施或正在服刑者;
4.不符合报考条件的其他人员。
二、报名方式、时间及报考费
2021年普通专升本报名实行网上预报名、网上审核和网上交费。网上预报名时间为2021年1月25日至28日;考生提交预报名资料后,原则上省招生办在48小时内完成资料审核,考生可登录“广东省2021年普通高校专升本报名系统”(下称报名系统)(网址:http://www.eeagd.edu.cn/ptzsbks)查看报名资格审核结果,审核结果为“通过”或“待验证”的考生可以交费;网上交费截止时间为2月2日17:00。
根据国务院全面推动证明事项等告知承诺制度要求,考生报名时,须认真按要求填报相关信息及上传相关材料,并确保所提供的信息及材料的真实性。考生如凭无效证件或其他不符合报考条件的证件报名,一旦发现,取消考生报名资格,已录取考生取消其报名及录取资格。
(一)报名方式
考生须在规定时间内通过网上报名系统报名。具体如下:
1、预报名。2021年1月25日至28日(共4天)为网上预报名时间,考生通过互联网登录报名系统进行预报名,阅读相关报考规定、要求,签订《诚信考试承诺书》,录入报名信息,绑定手机号,关注省教育考试院官微(gdsksy)小程序采集相片,上传资料,获取预报名号并设定密码。逾期不再办理预报名手续。
(1)考生须自行进行在线专科学历学籍验证。
已取得专科毕业证书的往届考生,在网上报名时须在报名系统“专科学历验证”模块输入专科毕业证书信息,进行专科学历验证,由系统反馈验证结果。验证结果分“通过”和“不通过”两种。学历验证结果为“不通过”的考生须自行前往学信网(https://www.chsi.com.cn/xlrz/index.jsp)网上申请专科学历认证,报名后续流程请参见第(5)点中第②项。
尚未取得专科毕业证书的普通高校应届专科毕业生,在网上报名时须在报名系统“专科学籍查验”模块输入本人身份证号码和姓名等信息,进行专科学籍查验,由系统反馈验证结果。验证结果分“通过”和“不通过”两种。学籍查验“不通过”的考生,不予报考。
考生在报名前可以根据本人专科毕业的实际情况提前办理中国高等教育学历认证报告(以下简称学历认证报告)或教育部学历证书电子注册备案表(以下简称电子注册备案表)。具体验证方式详见附件3。
(2)在广东省参加普通高考,就读外省普通高校的应届专科毕业生。预报名时须自行进行在线专科学籍验证,在填报信息获取预报名号后,还需在专科学历学籍验证界面上点击“验证专科录取信息”按钮进行普通高校专科录取信息验证,由系统反馈验证结果。验证结果分“通过”和“不通过”两种,验证结果为“通过”的考生才能上传报名资料供审核;验证结果为“不通过”的考生(考生报考的姓名、身份证号与专科录取时的不相符),可咨询广东省教育考试院,联系电话:020-89338633。
(3)参加自学考试且已获得专业考试计划规定的全部课程合格成绩,符合毕业条件,已成功办理2020年12月毕业手续,但未领取毕业证书的自学考试毕业生可以报考,在预报名时填报信息获取预报名号后,点击“自考毕业情况验证”,由系统反馈验证结果。验证结果分“通过”和“不通过”两种,验证结果为“通过”的考生才能上传报名资料供审核,验证结果为“不通过”的考生,不予报考。
(4)考生须将以下资料扫描或拍照上传至“广东省2021年普通高校专升本报名系统”(须确保资料真实、完整、清晰),供报名审核:
①户口本(首页、本人姓名页)。
②已取得专科毕业证,但报名系统学历验证结果为“不通过”的,考生还必须上传专科毕业证书、学历认证报告或电子注册备案表。
③报考退役士兵类别的,考生还须上传:A.义务兵退出现役证;B.属于往届毕业生的,须上传专科毕业证书;C.服义务兵役期间荣立三等功及以上奖励的高职(专科)退役士兵考生,须上传立功登记表、立功证书等证明资料。
④非广东户籍报考建档立卡类别的,考生还须上传有关建档立卡的证明资料。
⑤符合加分照顾政策的,考生还须在报名结束前上传相应的获奖证书等证明资料。省招生办审核后,普通专升本录取前在广东省教育考试院网站公示符合加分资格的考生名单。
⑥考生须依据《广东省2021年普通高校专升本招生体格检查表》(附件4)的规定,自行前往二级甲等(含)以上医院或相应的医疗单位进行体检,填报志愿开始前将体检结果上传至报名系统中(体检表有效期:2021年1月1日至2021年4月30日)。
(5)资料审核。
①考生上传的资料由省招生办在网上进行审核,审核结果分为“通过”“待验证”和“不通过”3种,不通过的将反馈不通过的原因,1月30日18:00前完成所有预报名考生资料审核。审核结果为“不通过”的考生,根据不通过的原因,须在1月31日18:00前上传补充资料,逾期未上传补充资料的,视为放弃报名。
考生选报了我校自行组织命题的专业综合课的,由我校负责对考生报名资料进行初审。初审合格的考生提交省招生办进行复核。
②考生预报名时学历验证结果为“不通过”,且在报名期间还未获得学历认证报告或电子注册备案表的考生,可选择“申请补学历认证报告或电子注册备案表”,阅读并签订“补报资料承诺书”后,审核时将考生设置为“待验证”,设置为“待验证”的考生可以交费。考生须将学历认证报告或电子注册备案表上传至报名系统,由省招生办审核,上传截止时间为2021年3月31日。逾期未提交学历认证报告或电子注册备案表的考生,将被取消报考资格,不予打印准考证,不安排考试。
③报名系统中,“考生类别”中的“退役士兵”“荣立三等功以上的退役士兵”选项,是指按教学厅〔2015〕3号文件精神,可以享受计划单列和免试入读本年度招收普通专升本的招生院校、专业政策的考生,考生必须按规定选择,并按规定上传相关资料。
2.选择考试科目。考生填报前,须认真查阅广东省教育考试院编印的《广东省2021年普通高等学校专升本招生专业目录及考试要求》(下称《专业目录及考试要求》)、下面我校编制的《韶关学院2021年普通专升本分专业招生计划表》或报名时登录报名系统查阅。根据我校招生专业的相关要求认真填报。对于专业综合课,考生可选择报考省统考或我校自行组织命题科目,也可同时选择报名参加1个省统考科目组和1个我校自行组织命题科目的进行考试。
3.确认报名。2021年2月2日17:00为报名交费截止时间。
(1)考生可通过报名系统自行查看审核结果,审核结果为“通过”或“待验证”的考生须在规定的时间内进行网上交费,确认报名资格。
(2)交费成功的考生才能参加编排考场座位、打印准考证;未交费的考生视为放弃报名资格。
(二)报考费
报名考生需交报考费40元/科。已成功报名(交费成功)的考生,若放弃报名,原则上不予退回报考费。
三、考试科目及考试时间
(一)2021年普通专升本考试科目共设4门,分别为2门公共课、1门专业基础课、1门专业综合课。公共课、专业基础课每科考试时间120分钟、卷面满分值100分;专业综合课每科考试时间150分钟、卷面满分值200分。专业综合课分省统一命题和院校自行命题两种。详见广东省教育考试院编印的《专业目录及考试要求》、下面我校编制的《韶关学院2021年普通专升本分专业招生计划表》或报名时登录报名系统查阅。
(二)各考试科目考场和座位号由省教育考试院统一编排(我校音乐学(师范)专业的由我校编排),考生在规定时间内登录报名系统自行打印考生准考证。
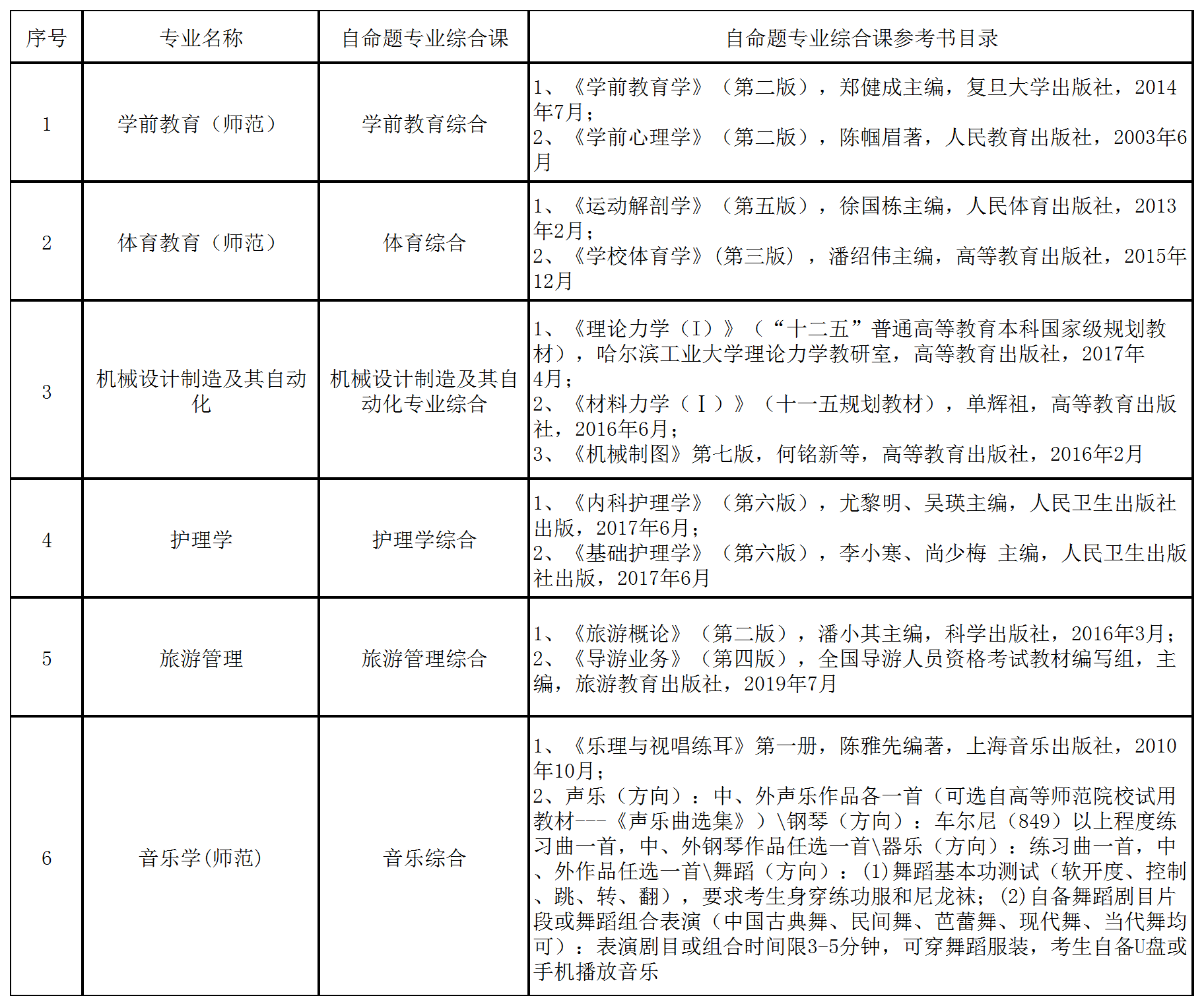
(三)省统一考试科目的考试要求由省教育考试院根据教育部专升本同一层次的要求编写确定。我校自命题的各专业综合课试卷由我校根据普通专升本同一层次的要求编写确定,不编写各专业综合课考试大纲,考生可根据下表相应参考书进行复习。
韶关学院2021年普通专升本招生专业自命题专业综合课参考书目录表

(四)普通专升本招生考试时间为2021年4月10日(星期六)至11日(星期日)两天,具体安排见下表:
广东省2021年普通专升本招生考试时间表(北京时间)
报考我校音乐学(师范)专业的专业综合课音乐综合的考试时间为2021年4月11日14:00-18:00,考试地点为韶关学院南区王锦辉音乐楼,最终以准考证的为准。
四、招生计划
我校2021年普通专升本的招生计划共为20个专业,1132人,其中14个省统考专业、6个我校自命题专业,分35个专业组,其中普通批次31个专业组、建档立卡批次4个专业组。我校从2020年开始与深圳职业技术学院、顺德职业技术学院、广州番禺职业技术学院、广东机电职业技术学院、东莞职业技术学院、中山火炬职业技术学院、广州铁路职业技术学院等七所高职院校开展专升本(2+0)两年协同育人、联合培养。详见下表。各高职院校情况可浏览其官网了解。

说明:1、上表办学地点在高职院校的专业,均为我校与该校开展的普通专升本两年(2+0)协同育人、联合培养专业;2、上表招生专业和计划数最终以广东省教育考试院编印的《广东省2021年普通高等学校专升本招生专业目录及考试要求》为准。
五、志愿填报
2021年普通专升本实行考后知分填报志愿,考试成绩公布后,考生根据自身实际,按院校专业组模式进行志愿填报。
(一)志愿设置。提前批(职教师资类专业)设置1个院校专业组志愿,普通批设置6个院校专业组志愿,建档立卡批次设置1个院校专业组志愿。每个院校专业组最多可填报4个专业志愿及1个是否服从调剂选项。
(二)志愿填报。考生只能按自身报考的考试科目组选择相应院校专业组志愿及专业志愿进行填报,参加了专业综合课省统考和招生院校自行组织命题科目考试的考生,可同时填报提前批、普通批和建档立卡批次中符合条件的院校专业组。
欢迎广大考生在普通批、建档立卡批第一院校专业组志愿选择填报我校。填报专业组名称为“专业组31”的考生,专业志愿可填报视觉传达设计、产品设计2个专业志愿及1个是否服从调剂选项;填报其它专业组的考生,专业志愿只填报相应的1个专业志愿即可,其它3个专业志愿及是否服从调剂选项不需填写。
六、录取
2021年普通专升本设置提前批、普通批、建档立卡三个录取批次。我校在普通批、建档立卡批二个批次录取,
(一)我校在省招生办按院校专业组计划1:1比例从高到低投出的考生中按照如下录取原则择优录取,不跨专业组录取或调剂。
1.不同学科门类和不同科目组(含省统考科目组和院校自命题科目组)分开、单独排位。
2.根据考生四科总分(含加分)从高到低确定录取位序。四科总分(含加分)相同时,比较四科总分(不含加分)高低,高者优先。
四科总分(不含加分)仍相同时,按以下原则进行排序:
第一位序,比较专业基础课成绩高低,高者优先。
第二位序,比较公共课中政治理论科目成绩高低,高者优先。
第三位序,比较公共课中英语科目成绩高低,高者优先。
第四位序,比较专业综合课成绩高低,高者优先。
第五位序,单科成绩均相同的同时录取。
(二)符合退役士兵报考条件,且第一院校专业组志愿填报我校的考生,在省招生办投档到我校时,我校按考生填报的第一专业组志愿全部录取。
(三)符合服役期间荣立三等功及以上奖励报考条件,且第一院校专业组志愿填报我校的考生,在省招生办投档到我校时,我校按考生填报的第一专业组志愿全部录取。此类考生免试、免报名费。
(四)根据《教育部办公厅关于做好有关高校保送录取世界技能大赛获奖选手工作的通知》(教学厅〔2020〕3号)精神,符合上述相应报考条件的高职应届毕业生,在世界技能组织主办的“世界技能大赛(World Skills Competition)”中获奖的中国国家代表队选手可以保送录取本科层次职业学校和应用型普通本科高校。考生必须向我校提交相关资料申请保送生资格,经我校审核同意后,按规定公示,向省招生办进行备案办理录取手续。
七、在校学习期间的管理
(一)按照教育部的有关规定,我校在新生入学时要对新生专科学历等报名资料进行复核,复核未通过的不予新生学籍电子注册,并按规定取消入学资格。学生入学学籍注册后三个月内,我校对学生人员身份、前置学历条件、身心健康情况等入学资格情况进行复查,复查不合格者,取消学籍。
(二)新生入学后的体检复检工作,我校按照有关规定组织进行。体检标准参照教育部、卫生部、中国残疾人联合会《关于印发<普通高等学校招生体检工作指导意见>的通知》(教学〔2003〕3号)、《教育部办公厅 卫生部办公厅关于普通高等学校招生学生入学身体检查取消乙肝项目检测有关问题的通知》(教学厅〔2010〕2号)及教育部《关于明确慢性肝炎病人并且肝功能不正常的具体判定标准的函》(教学司函〔2010〕22号)要求执行,复检不合格者取消入学资格。
(三)普通专升本学生为国家任务生,秋季入学,全日制脱产学习。我校对普通专升本学生采取插班就读、独立编班等形式开展教育教学,并按普通高等教育学生相关管理办法管理。
八、毕业与就业
普通专升本学生修完本科教学计划规定的课程,获得相应学分,德、智、体考核合格,符合相应专业人才培养规格,达到我校毕业要求的,准予本科毕业,发给本科毕业证书。
符合《中华人民共和国学位条例》规定者,授予相应的学士学位。
普通专升本学生毕业后的就业办法,与普通高校本科毕业生相同。
九、招生办联系方式
地址:广东省韶关市浈江区大学路288号韶关学院北区就业培训楼205室韶关学院招生办公室
邮编:512005
电话(传真):0751-8120066
网址:http://zs.sgu.edu.cn/
微信公众号:韶关学院招生在线
附件:附件1:广东省2021年普通高等学校专升本(含三二分段专升本转段)招生统一考试考生诚信考试承诺书.doc
附件2:广东省2021年普通高等学校专升本补报资料承诺书.doc
附件3:广东省2021年普通高校专升本考生专科毕业学历验证方式.doc
附件4:广东省2021年普通高校专升本招生体格检查表.doc