2022年东莞城市学院普通专升本招生简章
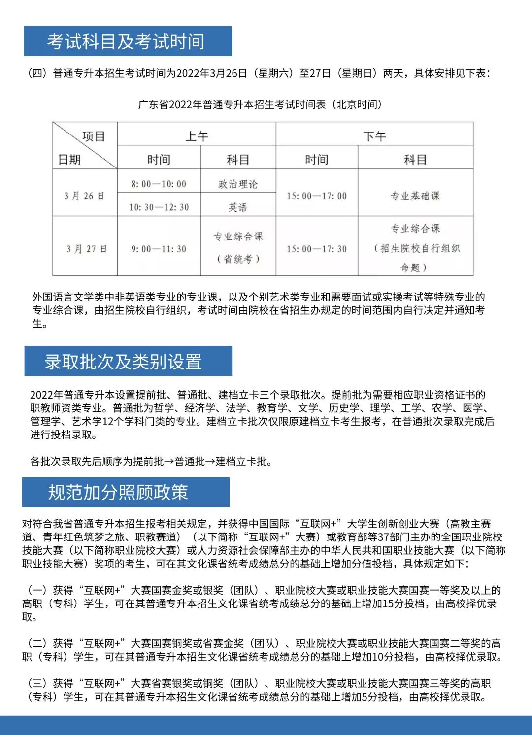
根据《广东省2022年普通高等学校专升本招生工作规定》文件要求,专升本将于2022年3月26日(星期六)至27日(星期日)举行。
最近小薇接到了许多同学的咨询电话和微信留言,大部分都是关于专升本招生专业及考试科目等相关问题,今天,我们的2022年东莞城市学院专升本招生简章正式发布啦!大家最关心的问题都可以在简章中得到解答。
大家可以扫描下方二维码阅读2022年东莞城市学院
专升本招生简章

也可以复制黏贴搜索下方链接获取招生简章
https://book.yunzhan365.com/vcff/vpau/mobile/index.html
你关心的问题,简章都能一一解答!
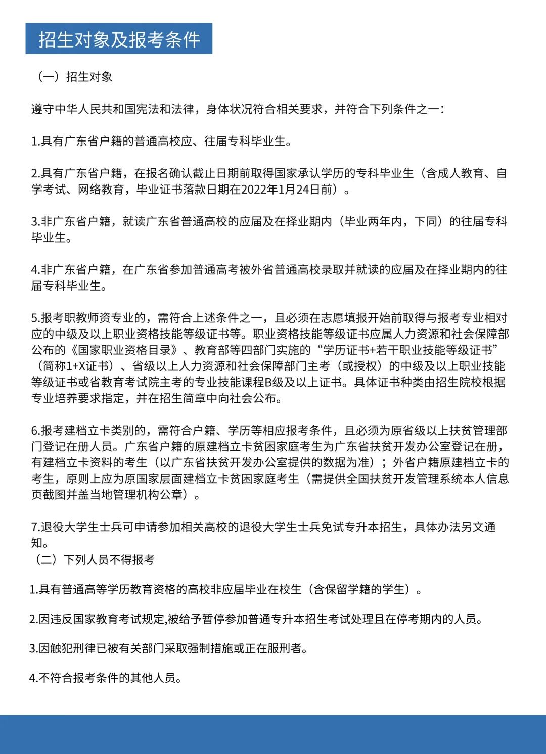
Q我是否符合条件报考专升本考试呢?
A: 简章中已经为你列好了招生对象和不可报考的人员条件。

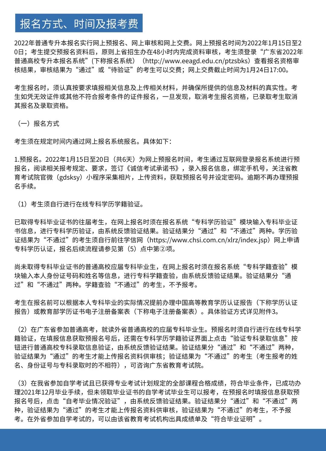
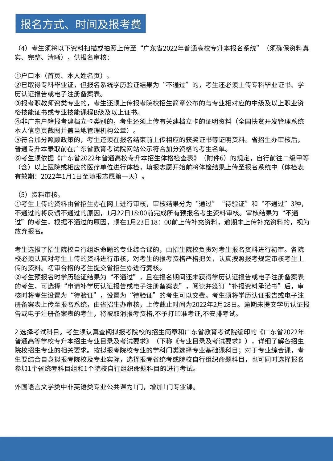
Q报名⽅式、时间及报考费是怎么样的呢?
A: 简章也已经详细的为你列出来啦!


还有录取方式、加分政策、招生专业等你关心的事项,也可以在简章里面查到哦!



还有你感兴趣的学校风光、各学院介绍、城院生活等
也都在简章里为你准备好啦!












欢迎各位同学报考东莞城市学院学院
学校代码:13844
东莞城市学院是由广东鸿发投资集团有限公司举办的本科层次民办普通高等学校。其前身为东莞理工学院城市学院, 2004年6月经教育部批准为独立学院,于2021年5月经教育部批准转设,更名为东莞城市学院。
学校位于东莞市寮步镇松山湖大道旁(文昌路1号),交通便利,环境优美。校园规划用地1228亩,完成建筑面积44万平方米。校园建设重视生态环境保护,依托原有的自然环境风貌,以“山、水、树、人”融为一体的设计理念,巧妙运用岭南传统建筑元素,达到了“人与自然、建筑”三者的和谐交融,堪称岭南园林式学府。
学校设有14个教学单位,45个本科专业;建立了97个专业实验室、218个校外教学实践基地、24个校级科研机构,与20多家科研院所和企业建立了“产学研”关系。现有普通全日制学生数15500多人。学校专门设立了鸿发奖学金、优秀新生奖学金、励志奖等各类奖助学金项目。省教育厅公布的数据显示:我校连续几年来毕业生就业率达98%以上。
行政楼


教学楼


图书馆

学生生活



如果同学们还有什么疑惑或者想要了解的问题,可以添加小薇的微信或扫码进群进行咨询,也可以拨打招生办电话:0769-23382108,招生办的老师们会对同学们的问题进行答复哦!